Trax3 3.1.0
trax track library
Loading...
Searching...
No Matches
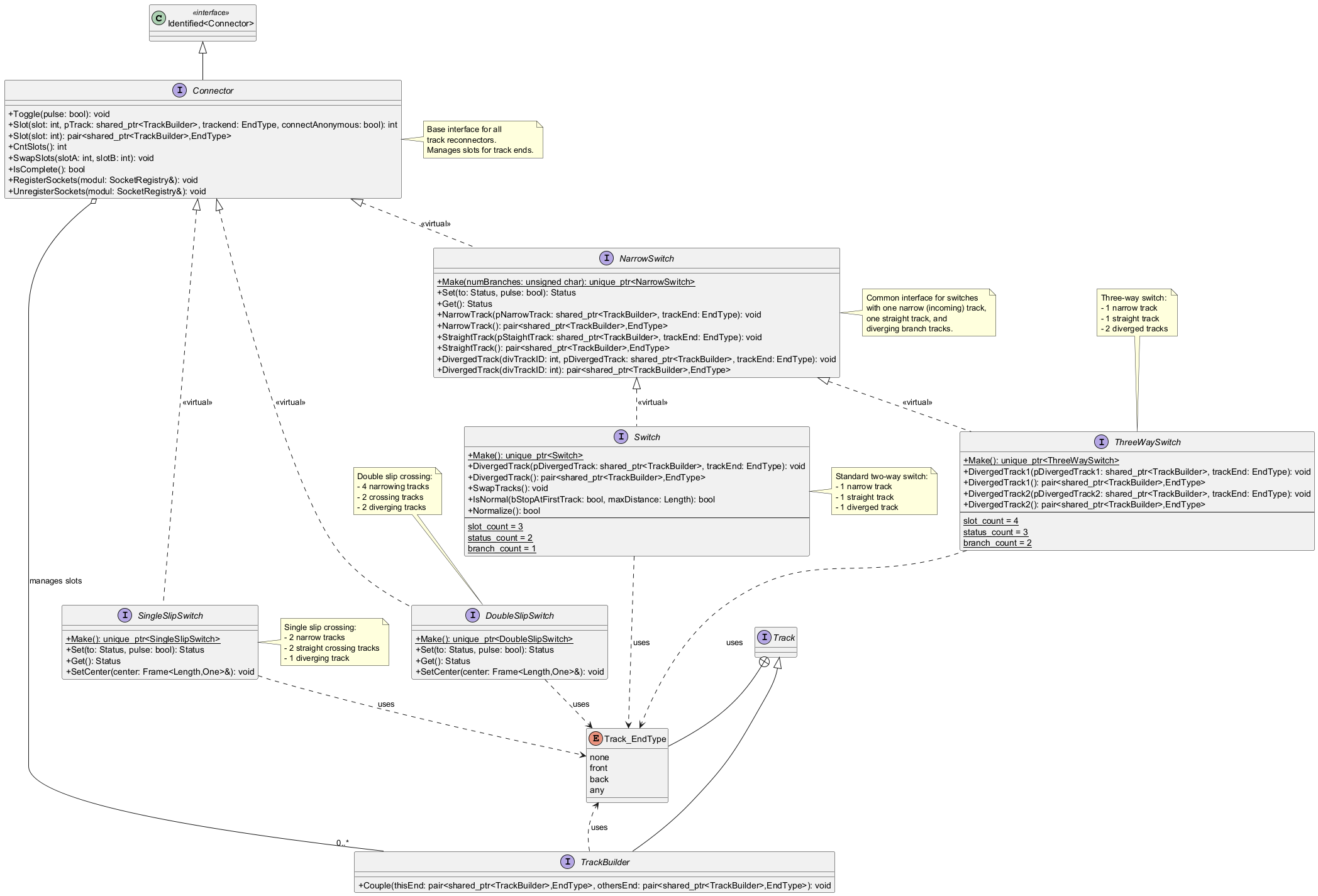
Connectors

Introduction

As one can see from the above image, a switch is basically a re-connector of track ends. So we call them 'Connector' in their most general form. A connector provides several slots for being populated with track ends. It then maintains certain states and switching from one state to another means reconnecting the track ends in a specific way. To deal with the many intricacies of specific switches we also provide a (two way) Switch, a ThreeWaySwitch, SingleSlipSwitch, DoubleSlipSwitch and the like. This way, what is called a switch in reality, would be made up e.g. from three tracks and a connector.

Also mind the Indicator - system that trax provide.